血脑屏障是人体的天然屏障, 它在保护中枢神经系统免受外来物质干扰和伤害的同时, 也阻碍了许多潜在的中枢神经系统药物进入中枢, 增加了中枢神经系统药物研发的难度。
本文简述了化合物透过血脑屏障研究的最新进展, 从药物化学角度综述了几种通过结构优化改善化合物透过血脑屏障的方法, 旨在为中枢神经系统药物的优化提供思路。
常用的几种改善化合物血脑屏障通透性的策略包括: 增加脂溶性、减少氢键供体、简化分子、增加刚性、降低极性表面积、剔除羧基、前药策略、修饰为主动转运体底物及规避易被P-糖蛋白识别的结构等。
正文
随着社会老龄化和竞争压力的增大, 中枢神经系统 (central nervous system, CNS) 疾病已成为继心血管疾病之后的第二大疾病。然而, 中枢神经系统药物研发的成功率却很低, 与心血管疾病药物20%的成功率相比, 中枢药物的成功率只有8%。
影响中枢药物研发成功的一个主要因素就是血脑屏障(blood-brain barrier, BBB), 几乎阻挡了100% 的大分子药物及大于98% 的小分子药物。因此, 除了需要具有较好的活性和代谢性质及较低的毒性等性质之外, 中枢神经系统药物还需要克服血脑屏障, 在中枢系统达到足够的暴露量, 这是中枢药物研发成功的关键前提。
本文基于化合物透过血脑屏障的最新研究概况,综述了几种通过结构优化改善化合物透过血脑屏障的策略。这些策略包括增加脂溶性、减少氢键供体、简化分子、增加刚性、降低极性表面积、剔除羧基、前药策略、修饰为主动转运体底物及规避易被P-糖蛋白识别的结构等, 期望这些改造策略能够为中枢神经系统药物的研发提供理论指导和实践经验。
1
血脑屏障及其转运机制
血脑屏障由脑毛细血管内皮及其细胞间的紧密连接、基底膜、周细胞以及星形胶质细胞等围成的神经胶质膜构成, 其中内皮细胞是血脑屏障的主要结构, 中枢药物必须透过内皮细胞才能进入脑细胞。除内皮细胞与星形胶质细胞等形成的物理屏障外, 血脑屏障还包括各种酶与转运体形成的生化屏障。
血脑屏障通透机制包括被动扩散、主动转运和外排转运等。被动扩散是小分子药物进入大脑的主要方式。在正常情况下, 脑毛细血管内皮细胞的有效孔径为1.4~1.8 nm, 直径小于1.8 nm 的小分子可由被动扩散透过血脑屏障。主动转运是一类需要能量和载体蛋白参与的逆浓度差、逆电化学梯度的特殊转运方式。而外排转运系统主要通过P-糖蛋白 (Pglycoprotein,P-gp) 主动将毒性代谢物和异源性物质排出, 以维持大脑正常的生理功能(图1)。

2
评价血脑屏障的常用参数
2.1 评价血脑屏障的理化参数
与非中枢神经系统药物相比, 氢键、脂溶性和分子大小等理化性质较大地影响化合物的血脑屏障通透能力, 如 ① 中枢神经系统药物脂溶性一般较高,其LogP 在2~5 之间; ② 分子质量通常小于450Da; ③ 多为中性或弱碱性分子, pKa 在7.5~10.5 之间; ④ 较少的氢键供体数目 (HBD), 一般小于3;⑤ 较低的氢键结合能力, △LogP 通常小于2; ⑥较低的分子极性表面积 (PSA), 一般低于90 Å2 ;⑦ 多为球形分子, 增加支链会降低透过血脑屏障的能力; ⑧ 分子柔性较低, 可旋转键数目少(表1)。

2.2 评价血脑屏障的实验参数
常用评价血脑屏障透过性质的实验参数包括:脑与血浆中全药浓度的比值 (B/P)、表观渗透系数(Papp)、外排率 (ER)、游离药物在脑与血浆中比值(Kp,uu)、游离药物在血浆和脑及脑脊液中的浓度(Cp,u、Cb,u、CCSF) 等(表2)。

3
血脑屏障常用参数的测定方法
血脑屏障常用参数的测定方法主要包括计算机预测、体外模型测试和体内模型测试等。计算机模拟具有高效快捷的优点, 但是其准确性相对较差; 体外测试高效快速, 但与血脑屏障性质也存在一定的差异, 准确度相对较高; 体内测试可以提供准确的数据,但操作繁琐、花费较高, 无法实现高通量。
3.1 计算机模拟
计算机模型的测定方法具有廉价、高效及快捷的优点, 常用于化合物库的筛选, 极大地节约了药物研发成本; 但因体内数据有限, 计算机模型的构建会受到影响, 使得不能准确预测化合物真实参数。
目前, 已经有多种商业软件可以用于血脑屏障常用参数的预测, 如ADMETUS 、Chemoffice 、Physico-chemical property predictors、PhysChem 等软件可以预测LogP; Chemoffice 等软件可以计算化合物的分子量和分子极性表面积; ADMETUS、Physico-chemical property predictors、PhysChem 等软件可以预测化合物的pKa; ADMET predictor、PreADME、QikProp 等软件可预测化合物B/P 和表观渗透系数; CSBBB 软件可预测化合物的Log BB 值(表3)。

3.2 体外测定模型
体外血脑屏障通透性的测定模型虽然不能精确反映转运蛋白和酶等因素的影响, 但其快速且花费较低, 对药物研发早期的决策具有重要的指导意义。
体外测定的常用细胞模型有犬肾传代 (MDCK)细胞、人结肠癌-2 (Caco-2) 细胞、膀胱癌ECV304/C6细胞模型, 以及磷脂膜色谱法 (IAM) 和平行人工膜渗透性测试 (PAMPA) 等非细胞技术(表4)。

另外, 还可以使用离体的脑血管和内皮细胞进行测定, 如小牛脑毛细血管内皮细胞 (BMEC) 模型等。这些方法较体内测定模型省时省力, 且保留了酶和转运体等特征; 但在体外培养的过程中, 转运体表达会逐渐降低, 且实验条件缺乏整体的神经−体液调节机制。
3.3 体内测定模型
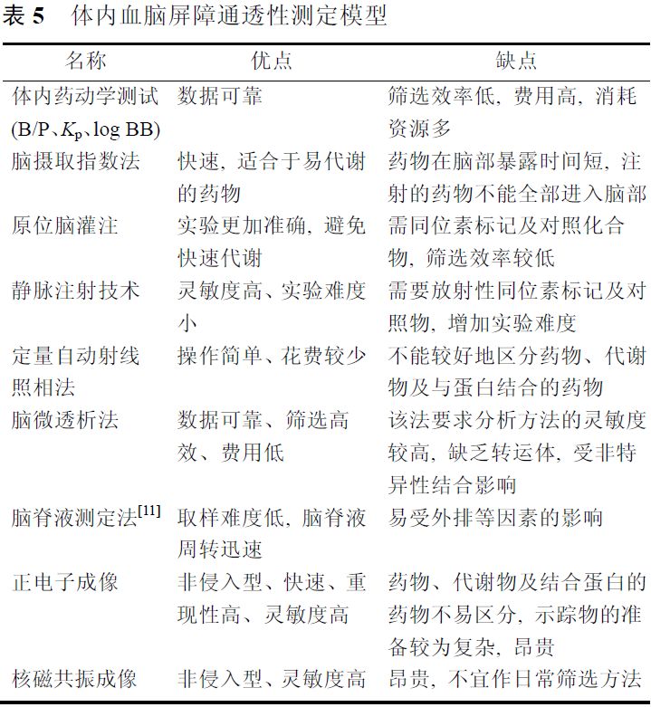
体内测定模型可以提供准确的数据, 但是也存在筛选方法相对昂贵、操作繁琐且不能实现高通量筛选等缺点。常用的体内测定模型有体内药动学测试、脑摄取指数、原位脑灌注、静脉注射法、定量自动射线照相法、脑微透析法、脑脊液测定法、正电子成像法和核磁共振成像法等(表5)。

4
通过结构优化改善血脑屏障透过性质
综合考虑中枢药物的特征及药物进出血脑屏障的特点, 通过结构优化可以有效地改善化合物透过血脑屏障的能力。常用的优化策略包括: 针对被动扩散的改造——增加脂溶性、减少氢键供体、简化分子、增加刚性、降低极性表面积、剔除羧基以及前药策略等; 针对主动运输的改造——将化合物修饰为主动转运体的底物; 针对外排率较高的化合物——规避易被外排转运体识别的基团。
4.1 针对被动扩散的改造策略
4.1.1 增加脂溶性
研究表明, 脂溶性高的化合物更易透过血脑屏障, 且能较快地达到分布平衡。因此,在改善血脑屏障透过性质时, 可以通过引入脂溶性基团 (如氟、氯)、替换大极性基团等策略增加化合物的脂溶性。
如化合物4 (AZD3839) 是AstraZeneca 公司报道的用于阿尔兹海默症治疗的BACE1 抑制剂。研发过程中, 通过引入氟、甲基、二氟甲基等脂溶性基团增加化合物血脑屏障透过能力。在吲哚环引入氟后, 嘧啶环2、6 位分别引入一个甲基得到化合物2, 其eLogD 由0.7 增加到1.4, 同时, Papp 由3.4×10−6 cm·s−1提升至1.9×10−5 cm·s-1; 当嘧啶环2 位引入甲氧基取代后 (3), 化合物eLogD 增加到2.0, 同时Papp 提升至2.1×10−5 cm·s−1, 但该化合物甲氧基的存在使得其代谢稳定性较差; 当嘧啶环2 位引入二氟甲基后 (4), 其eLogD 由0.7 提高至2.0, 同时Papp 由3.4×10−6 cm·s−1提升至3.4×10−5 cm·s−1, 大大增加了化合物的透膜性质。
AstraZeneca 公司通过对化合物活性、Caco-2 细胞透膜性质、代谢稳定性、hERG 毒性等性质综合衡量后, 选择了化合物4 作为临床候选药物, 目前该化合物处于临床I 期研究中 (图2)。

化合物 (S)-8 (RG1678) 是Roche 公司报道的第一个选择性GlyT1 抑制剂, 用于精神分裂症的治疗。向化合物5 引入氟后, 化合物6 的脂溶性及脑通透性均有一定的提高, 其cLogP 由3.92 提高至4.13,B/P 由1.10 提升至1.15。引入极性的吡啶环时, 化合物7 的脂溶性下降, cLogP 由3.92 降为2.82, B/P 由1.10 降低至0.2; 然而, 再次引入脂溶性的氟原子, 获得了活性和脑通透性质均更好的化合物8。目前, 化合物 (S)-8 已经进入临床II 期研究, 用于精神分裂症的治疗 (表6)。

化合物11 (JNJ-42153605) 是Janssen 公司研发的mGlu2 受体正向变构调节剂, 是潜在的抗焦虑和治疗精神疾病的治疗药物。通过改变其骨架取代基R1 和R2, 较大的改善了化合物的脂溶性。不同的取代基对给药后的血和脑内药物浓度有较为明显的影响。如当R1 为-CH2CF3 时, 在R2 位引入脂溶性更强的Cl 原子, 其脂溶性有了较大的提高 (化合物9 和10)。通过引入环丙甲基和CF3 取代基, 进一步改善了化合物的脂溶性, 获得了临床候选化合物11 (表7)。

化合物12 是喹哌嗪类5-HT3 激动剂, 可调节中枢的乙酰胆碱释放, 用于神经变性和失调疾病的治疗。然而大鼠静脉给药后, 化合物12 血脑屏障通透性较差, 其B/P 值仅为0.1。通过引入极性较小的羟甲基后, 化合物13 的脂溶性大大提高, cLogP 由0.19 升高至2.3, B/P 达到20.3。化合物12 具有羧基,在生理条件下, 易在体内以离子状态存在, 难以透过血脑屏障, 通过羟甲基替代羧基, 不仅使化合物的脂溶性有了较大的提高, 同时避免了羧酸基团, 极大地改善了化合物的血脑屏障通透性 (图3)。

增加化合物的脂溶性可以有效的改善血脑屏障通透性, 然而也可能对血脑屏障通透性带来负面效应。按照“药动学规则”, 增加化合物的脂溶性往往会增加其在脑中的非特异性结合, 这将会降低脑细胞外液中游离化合物的浓度, 从而降低化合物的活性。因此, 进行脂溶性的结构改造时要注意平衡各项参数, 既要优化化合物的通透性, 又要减少与脑蛋白的非特异性结合, 提高脑内的药物浓度。
4.1.2 减少氢键供体
中枢药物普遍具有更少的氢键供体数目, 且许多具有裸露NH 的化合物具有较为明显的P-糖蛋白外排, 故减少化合物氢键供体是中枢药物优化的重要改造策略之一。常用减少氢键供体的方法包括: 封闭氢键供体、生物电子等排替换氢键供体及形成分子内氢键等。
化合物14 是GlaxoSmithKline 公司报道的CB2 激动剂先导化合物, 在急性疼痛模型中有较好活性 (EC50 = 11 nmol·L−1), 但该化合物结构中的吲哚环含有裸露的NH, 为P-糖蛋白底物, 存在较为显著的外排 (ER = 74), 所以在大鼠脑中的通透性较差, B/P小于0.05。直接对吲哚环裸露的NH 进行N-甲基化得到的化合物活性有了较为明显的降低 (EC50 = 654nmol·L−1)。通过对化合物骨架的修饰, 引入了含有 5-氮杂吲哚环的异构体, 并通过N-甲基化封闭吲哚的氢键供体, 得到衍生物15, 其外排率降低为2.9, B/P升高至1.04, 同时保持了较好的CB2 激动活性 (EC50= 8 nmol·L−1) (图4)。

化合物16 是Lundbeck 公司与中国科学院上海药物研究所通过高通量筛选获得的GPR139 激动剂,该化合物B/P 仅为0.03。采用生物电子等排策略, 引入亚甲基替换胺基, 减少氢键供体数目, 同时规避了易被P-糖蛋白识别的脲结构, 得到衍生物17, 其B/P值升高到2.8, 是化合物16 的93 倍 (图5)。

化合物18 是Valerie 等设计的选择性NK1 受体拮抗剂, 可用于镇痛药物的研发。该化合物具有极好的活性和药代动力学性质 (IC50 = 1.05 nmol·L−1, F =50%~60%, t1/2 > 6 h), 但其血脑屏障通透性较低, B/P仅为0.6。化合物19 通过引入N, N-二甲氨基与邻近的两个酰胺键的NH 形成了分子内氢键, 提高了血脑屏障通透性, B/P 达到6.0, 是18 的10 倍, 同时活性得到保持 (IC50 = 0.46 nmol·L−1, 图6)。

4.1.3 简化结构
对化合物结构进行简化, 从而减小体积和降低相对分子质量, 可以有效改善化合物的脑通透性, 增加中枢的药物浓度。mGlu4 受体正向变构调节剂是帕金森症的潜在治疗药物, 但是报道的大部分mGlu4 受体正向变构调节剂具有类药性、药代动力学性质或血脑屏障通透性差的不足, 如化合物20 具有较好的mGlu4 受体正向变构调节活性,但是其脑通透性较差, B/P 不足0.1; 而结构简化的化合物21 和22 的脑通透性则大大提高, 尤其是化合物22 的B/P 值可达到4.1, 有效地改善了化合物的脑通透性。
Jones 等通过进一步的结构修饰, 最终获得活性和脑通透性均适中的化合物23 (ML182), 用作mGlu4 受体正向变构调节剂工具分子, 在氟哌啶醇介导的肌肉僵直模型中表现出较好的疗效 (图7)。

化合物24~27 是Johnson & Johnson 公司报道的γ-分泌酶调控剂。在对其进行SAR 研究时, 发现化合物脑通透性呈现较为明显的随分子减小而增大的趋势。如将R1 中的三氟甲基苯基简化为苯基时, 化合物B/P 值提升至0.34; 去掉R 取代基, 化合物B/P值进一步提高; 将R1 位的苯基替换为甲基时, 化合物的B/P 值达到0.88, 获得了更好的脑通透性 (表8)。

化合物13 是一个5-HT3 激动剂, 羟甲基被萘环置换后, 化合物28 的脂溶性得到较大的提高 (cLogP由2.3 提高到6.0), 但是其B/P 值却下降到2.8, 这可能是由于萘基的引入增大了分子体积, 使透过血脑屏障的能力下降。同样, 在化合物29 和30 的改造中,也发现了类似的规律。因此, 在改善化合物血脑屏障通透性时, 需综合考虑分子大小等因素, 不能盲目引入脂溶性大基团来调节脑通透性(图8)。

4.1.4 增加刚性
中枢神经系统药物普遍含有更低的分子柔性, 因此通过成环等手段增加分子刚性也是改善化合物血脑屏障通透性的策略之一。
化合物31 (SB-271046) 是第一个进入临床I 期的5-HT6 受体选择性拮抗剂, 但因其血脑屏障通透性较差 (B/P =0.05) 被中止研发。GlaxoSmithKline 公司通过对其骨架进行修饰形成骈环, 增加了分子刚性, 成环后化合物32~34 的B/P 值均有较为明显的提升, 分别达到3.0、2.6 和0.7, 明显改善了化合物的脑通透性(图9)。
化合物35 是Wyeth 公司研发的胍类BACE1抑制剂, 其脑通透性较低, B/P 仅为0.04。将酰胍基替换为2-氨基吡啶, 增加了分子刚性, 有效地增加了化合物的脑通透性, 化合物36 的B/P 值升高至1.7, 是化合物35 的42 倍 (图10)。

4.1.5 降低极性表面积
近年来, 分子极性表面积(PSA) 参数引起了人们越来越多的关注, 中枢药物的分子极性表面积较其他治疗领域药物分子更小。降低化合物的分子极性表面积, 可以有效的增加化合物的血脑屏障通透性。
化合物38 (URMC-099) 是Biofocus 公司报道的蛋白激酶3 (MLK3) 抑制剂,可用于帕金森及伴随HIV-1 的认知失调的治疗。在其研发中, 通过降低化合物37 的的分子极性表面积获得化合物38 (PSA 从72 Å2 降低至51 Å2), 有效地增加了化合物的脑通透性, 最大脑浓度Cmax 由3 736μg·kg−1 提高至4 685 μg·kg−1, 同时B/P 由0.99 提高至1.6 (表9)。

4.1.6 剔除羧基
含有羧基的药物在体内pH 条件下易以离子形式存在, 难以透过血脑屏障而发挥药效。因此, 在中枢药物设计时, 应尽量规避羧酸基团。
如Bristol-Myers Squibb 公司开发的第一代γ-分泌酶抑制剂39, 由于羧基的存在, 使得脑通透性较差,其B/P 值仅为0.2, 在临床I 期试验中被终止。他们在其基础上剔除了羧酸基团, 研发出第二代γ-分泌酶抑制剂40 (BMS-708163), 其B/P 值获得了较大的突破, 由0.2 提高至2.4, 且活性也获得一定的提升。目前, 该化合物已经进行临床II 期试验, 用于阿尔兹海默症的治疗 (图11)。

4.1.7 前要策略
通过对化合物进行前药修饰是中枢药物研发的常用策略之一。前药修饰策略通常包括酯化、酰化、酰胺化和拼合等。经典的前药包括镇痛药吗啡的乙酰化药物海洛因、神经递质左旋多巴的酯化药物左旋多巴甲酯和左旋多巴乙酯、赛奥芬的乙酰化前药乙酰化赛奥芬及酯化前药醋托酚等。
化学递送系统 (chemical delivery system, CDS)是一种较为独特的前药递送方式 (图12)。
活性化合物需要与二氢吡啶等片段进行拼合, 形成脂溶性前药, 进而快速达到中枢及外周的分布平衡。达到分布平衡后, 二氢吡啶部分氧化形成渗透性较差的吡啶盐, 中枢外的吡啶盐可以被快速清除, 而中枢系统中的吡啶盐则会停留在中枢系统, 通过水解缓慢释放出活性化合物。采用化学递送系统的前药修饰策略,可以有效增加药物进入中枢系统的浓度。但二氢吡啶前药不稳定, 需要注射给药。
将γ-分泌酶抑制剂41 与N-甲基二氢吡啶片段拼合, 形成化学递送系统前药42。其给药后, 2 h 脑浓度可达到345 ng·g-1, 约为化合物41 (240 ng·g-1) 的1.5 倍。因此, 通过化学递送系统前药修饰, 可以有效改善化合物的脑通透性, 增加了化合物的脑内浓度(图13)。
4.2 修饰为主动转运体底物
对于不能通过被动扩散进入中枢神经系统的化合物, 可以将其修饰为主动转运体的底物以增加其进入中枢系统的能力, 提高脑内化合物浓度。尽管化合物需同时与靶标蛋白和转运体结合, 在一定程度上限制了该策略的广泛应用, 但是该方法能有效改善某些化合物的跨膜能力, 具有良好的应用前景。
目前研究较多的主动转运体主要包括: 氨基酸转运体(LAT1)、葡萄糖转运体 (GLUT1)、钠依赖转运体(SVCT2)、单羧酸转运体 (MCT1)、阳离子氨基酸转运体 (CAT1) 和核苷转运体 (CNT2) 等。
中枢神经介质多巴胺 (dopamine, 44) 具有儿茶酚基结构, 在体内生理pH 的条件下易完全电离并以质子化形式存在, 极难通过血脑屏障。多巴胺的前体化合物左旋多巴 (43) 具有氨基酸结构, 可以被氨基酸转运体识别; 透过血脑屏障后, 在脑内脱羧酶的作用下, 脱羧生成多巴胺而发挥药理作用。NMDA受体拮抗剂L-4-氯犬尿素 (45) 也是利用该方式进入中枢神经系统, 进而发挥药效(图14)。

另外, 通过与转运体的底物拼合也是增加药物进入中枢能力的改造策略之一。如将化合物47 和49分别与L-酪氨酸、葡萄糖、L-抗坏血酸进行拼合, 可使得化合物易被氨基酸转运体、葡萄糖转运体和钠依赖转运体识别, 增强化合物脑通透性, 提高化合物脑内含量 (图15)。

4.3 减少外排
外排使得中枢药物研发变得更加复杂。中枢的外排转运体包括P-糖蛋白 (P-gp) 转运体、多药耐药蛋白 (MRP) 转运体、乳腺癌耐药蛋白 (BCRP)转运体、有机阴离子转运体 (OAT) 和谷氨酸转运体(EAAT) 等, 其中P-糖蛋白是最主要的外排转运体。
为减少化合物的P-糖蛋白外排, 化合物不仅要符合非P-糖蛋白底物的一般理化特征 (如氮氧数目之和不大于4, 相对分子质量小于400, pKa 小于8 等),还应尽量避开易被P-糖蛋白识别的基团, 如含有NH的杂环、磺胺基、脲等。
4.3.1 含有NH 杂环的结构优化
化合物 52 是Merck 公司发现的OX1/OX2 双重抑制剂的先导化合物, 用于睡眠失调治疗药物的研发。尽管化合物52具有较好的生物活性 (hOX1 Ki = 28 nmol·L-1, hOX2 Ki = 1 nmol·L-1), 但是对其SAR 研究发现化合物52和53 都是P-糖蛋白的底物, 其外排率高达6.8 和13。他们通过N-甲基化, 封闭了P-糖蛋白的识别的杂环NH, 使化合物54 和55 外排明显下降 (ER = 2), 提高了脑内化合物含量 (表10)。

4.3.2 磺胺基的结构改造
化合物56 是Glaxo Smith Kline 公司报道的AMPA 受体正向变构调节剂, 用于阿尔兹海默症、帕金森症、抑郁症和注意力缺陷多动症等的治疗。口服后在体内的B/P 值仅为0.1。研究发现该化合物是P-糖蛋白的底物 (ER = 5.8), 通过对磺胺进行N-甲基化, 化合物57 的外排率降低至3.2, 其B/P 由0.1 提高到0.4; 引入2-氟吡啶环后, 化合物不再是P-糖蛋白底物, 外排率降低为1.1, B/P 升高至2.1, 有效地提高了脑内药物浓度 (图16)。

5
总结与展望
近年来, 全球范围内中枢神经系统药物发展迅猛, 但是血脑屏障的存在使很多活性化合物不能进入中枢神经系统发挥药效, 因此如何使活性化合物透过血脑屏障成为近年来研究的热点, 也是中枢神经系统药物开发中亟待解决的难题。
通过增加分子的脂溶性、降低氢键数目和减小分子大小、将化合物修饰成主动转运体底物或者规避易被外排转运体识别的结构, 可以有效改善化合物血脑屏障通透性、提高脑内浓度; 但是对化合物进行结构修饰时, 仍需综合考虑药物的理化性质、结构及靶点特点等, 通过合理的结构优化, 使药物达到活性、代谢和毒性及脑暴露量的最佳平衡, 才能有效提高中枢神经系统药物的研发成功率。
随着人们对血脑屏障研究的日益成熟, 相信会有许多很有价值的治疗中枢神经系统疾病的药物问世, 为患者带来福音, 同时也为社会产生巨大的经济效益。
来源:药学学报 2014, 49 (6): 789−799
标签: 先导化合物







还木有评论哦,快来抢沙发吧~